北理工马克思主义学院获“中国特色社会主义50问”系列重大课题研究项目立项
发布日期:2016-12-06 供稿:马克思主义学院
编辑:李书华 审核:李德煌 阅读次数: 
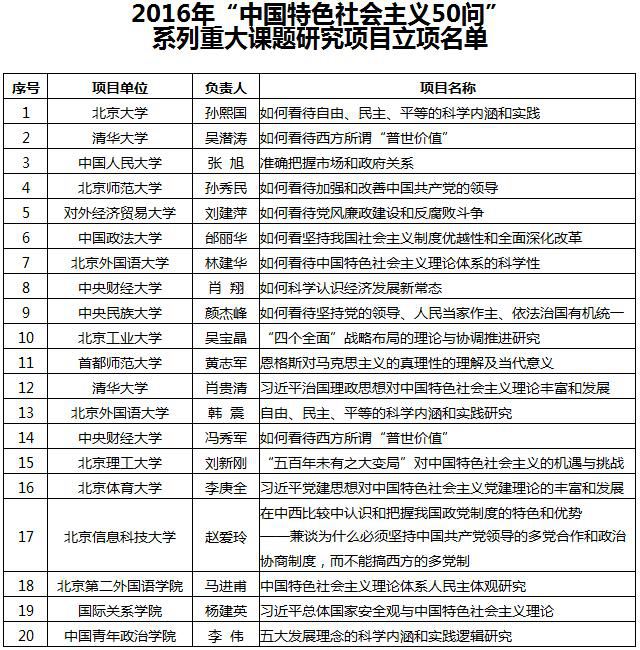
近日,北京市委教育工委发布2016年“中国特色社会主义50问” 系列重大课题研究项目立项通知,beat365马克思主义学院副院长刘新刚副教授作为课题负责人申报的课题《‘五百年未有之大变局’对中国特色社会主义的机遇与挑战》获得批准立项,成为20个立项项目之一,这是beat365马克思主义学院今年首次获批重大研究项目,也是近年来学院在凝练研究方向、解答中国社会发展中的重大理论和实践问题的积极探索中取得的成果,学院将按照市委教工委要求,切实负起日常管理责任,积极督促尽快启动研究工作,确保按时、高质量完成研究任务。
为深入贯彻落实北京市委、市政府《关于全面加强北京高校马克思主义理论学习研究宣传的实施意见》(京办字〔2015〕9号)部署,加强中国特色社会主义重大理论和实践问题研究,深刻、透彻解答师生困惑,为思想政治理论课教育教学提供有力支撑,进一步坚定师生“四个自信”,2016年上半年,北京市委教育工委启动了“中国特色社会主义50问”系列重大课题研究申报工作。该工作得到了各高校高度重视,经过两轮专家评审,最终确定20个项目予以立项。
分享到:
